既存住宅状況調査(インスぺクション)
公益法人の大阪府建築士会が
あなたの住宅の健康診断(インスペクション)を行います。
既存住宅状況調査(インスペクション)のお申し込みは、上記ボタンをクリックして申込書をダウンロードのうえ、メールかFAXにてご送信ください。
※本調査は、既存住宅の欠陥の判定や、紛争処理に用いる報告書作成を目的としたものではありません。
※住まいに関するご相談は、本会の電話相談までお問い合わせください。
既存住宅状況調査(インスペクション)とは
平成30年4月に施行の改正宅地建物取引業法では、売主・買主が安心して既存住宅の売買取引ができるよう、不動産仲介業者に対して、既存住宅売買の「売主との媒介契約締結時」、「買主への重要事項説明時」、「売買契約締結時」に既存住宅状況調査(インスペクション)の説明を義務付け、物件の状況を明らかにすることを促しています。
大阪府建築士会が実施するインスペクションでは、住宅の構造安全性、雨水の浸入や日常生活上の支障があると考えられる劣化事象の有無等について、国が定める基準・方法に則り、目視等を中心とした非破壊による調査を実施し、依頼者様に調査結果概要(重要説明用)及び調査報告書を交付し、調査した建築士がわかりやすく調査結果をご説明します。
既存住宅状況調査(インスペクション)のメリット
【居住者のメリット】お住いの劣化が気になる時
- 建物の構造・仕上等について、内部・外部のチェックを行うため、家の状態を正しく知ることができます。
- 劣化箇所の早期発見・早期対処ができ、結果として工事のコストを抑えられます。
- 住宅の安全性などが把握でき、安心して居住できます。
- リフォームか建替えかの判断ができます。
- 「インスペクション報告書」があることで住宅資産価値の維持につながり、売却時には買主に引き継ぐことができます。
【売却時のメリット】
- 売却時の不利益になる箇所を直すことができます。
- 売買後の建物の不具合についてのトラブル回避に役立ちます。
- 家の状態をよく知った上で売却ができ、「インスペクション報告書」を買主に引き継ぐことができます。
【購入時のメリット】
- 建物の構造・仕上等について、内部・外部のチェックを行うため、住宅の状態をよく知った上で購入できます。
- 「欠陥住宅」を購入するリスクを減らせます。
- いつ頃、どこに、どのくらいの費用をかけてメンテナンスすればよいか見通しが立ちます。
- 家を買う場合、修繕箇所や改善点について、売主に根拠を示すことができます。
- 入居後に売主とトラブルになったり、補修工事を行ったりするわずらわしさを軽減できます。
- 住宅診断の報告書を建物の履歴書として残せます。
- 「耐震基準適合証明書取得」「瑕疵保険付保」で、買主は様々な減税措置が受けられます。(別途費用が必要)
- 「フラット35適合証明書」があることで、住宅ローン利用が有利になります。(別途費用が必要)
大阪府建築士会が実施する既存住宅状況調査(インスペクション)の特長
○信頼のおける会員建築士を派遣
既存住宅状況調査(インスペクション)が行えるのは、法律で指定の講習を修了した建築士に限られています。公益社団法人日本建築士会連合会では国の承認を得て、地元建築士会と連携して既存住宅状況調査技術者(インスペクター)を養成する講習会を全国で実施し、平成30年3月現在で約12,000名の建築士会の講習を終了したインスペクターが誕生しました。
大阪府建築士会のインスペクションは、大阪で講習を修了した技術レベルが高く信頼のおける会員建築士インスペクターを派遣します。
○客観性、中立性を確保
公益法人である大阪府建築士会のインスペクションは、客観的かつ誠実、公正に実施し、その結果も客観的観点から正確に、そして明確な根拠を持つものとし、利害にとらわれない調査報告・アドバイスを行います。
○守秘義務の遵守
調査技術者は、調査結果や依頼者に関する情報や調査における知りえた情報を、依頼者の承諾なく他者への漏洩・提供・公開はいたしません。
○安心・安全のオプションメニュー
インスペクション時のオプション業務として、売主・買主様の安心・安全や大切な財産を守るため、ご希望により住宅の耐震安全性調査、取得後に発生した住宅の不具合に対する保証、リフォーム相談などを行っておりますので、どうぞご利用下さい。
調査の対象となる住宅
原則として、大阪府内の下記の既存住宅(中古住宅)を対象としています。
住宅の種別:一戸建住宅・共同住宅・長屋建住宅 など
住宅の構造:木造、鉄骨造、鉄筋コンクリート造 など
調査の内容
調査個所は、屋根、外壁、室内、小屋裏、床下などの劣化状態を目視で診断するのが基本です。
調査時間は2~3時間程度です。
調査当日は申込者又は代理人の調査立会いをお願いします。
既存住宅状況調査(インスペクション)の流れ
【所要期間の目安】
所要期間は、追加業務等の
内容により前後します。
1週間程度
(速やかに対応します。)
10日間程度
申し込み
申し込み完了通知
調査担当建築士からご連絡
業務契約
現地調査実施
調査報告書交付・説明
調査費用の支払
申し込みは随時受付しております。
なお、申込みから検査実施まで時間がかかることがありますので、日程に余裕をもって申し込み下さい。
メールを送付します。
調査担当建築士と、申込み内容の確認、図面等の調査資料、調査日時等についてお打合わせ下さい。
申込者又は代理人の調査立会いをお願いします。(2~3時間程度)
調査実施前に、本会指定様式による業務契約を行います。
調査結果概要(重要事項説明用)及び調査報告書を交付しご説明します。
不明な点や建築に関するご相談等があればご質問下さい。
調査費用は報告書交付時に、現金でお支払下さい。
既存住宅状況調査(インスペクション)申込時の説明事項
- 既存住宅状況調査(以下、「調査」とする)を行うには、住宅所有者や居住者の承諾が必要であり、承諾が得られない場合には調査を実施できない場合があります。
- 調査は当日の現況について調査員が目視、触診などが出来る範囲での非破壊による調査を行います。
- 調査当日は申込者又は代理人は調査の立会いをお願いします。
- 調査では、住宅内の電気・ガス・水道を使用しますので、予め所有者の了解と使用できるよう手配をお願いします。
- 床下点検口、天井点検口が無い場合は、床下や小屋組みの調査ができないことがあります。
- 移動困難な家具等が設置されている場合は、調査ができないことがあります。
- 本調査は、設計図書等と現状の建築を照合するものではありません。
- 本調査は、建築基準法等の各種法律等に対する違反を判定するものではありません。
- 本調査は、建物の耐震性や省エネ性等の、住宅が保有する個別の性能を判定するものではありません。
(耐震診断をご希望される場合は、別途オプションを追加でお申し込みください。) - 本調査は、給排水管路の調査は含んでおりません。
(給排水管路の水漏れ、給排水状況等の調査をご希望される場合は、別途オプションを追加でお申し込みください。) - 本調査は、劣化事象等が建物の構造的な欠陥によるものか、欠陥とした場合の要因が何かといった「かし」の有無又は原因を判定するものではありません。修繕等を要する事象が認められるか否かの調査を行います。
- 本調査結果は当日の状態を報告します。調査時点からの時間経過による変化がないことを保証するものではありません。
- 本調査結果の一部または全部を、無断で複製、転載、加工、模造及び偽造することを禁じます。
- 本調査報告書に関するご質問は依頼者からのみ受け付けております。また、依頼者が本報告書を第三者に渡すことにより、不利益が生じた場合は、本会は責めを負いません。
- 既存住宅瑕疵保険に加入される場合は、本調査結果を委託者の承諾を得て、住宅瑕疵担保責任保険法人へ提出することがあります。
- ご記入された個人データ等は、本件業務遂行以外の目的で利用しないものとし、他に開示又は漏洩することはありません。
既存住宅状況調査の料金(税別)
| 一戸建て | 共同住宅 | ||
|---|---|---|---|
| 延床面積 | 料金 | 延床面積 | 料金 |
| 150㎡未満 | 60,000円 | 100㎡未満 | 50,000円 |
| 150㎡以上~200㎡未満 | 70,000円 | 100㎡以上~150㎡未満 | 60,000円 |
| 200㎡以上~250㎡未満 | 80,000円 | ||
| 250㎡以上~300㎡未満 | 90,000円 | ||
(注)
- 一戸建てには長屋建ての住宅を含みます。
- 再調査が発生した場合は別途再調査手数料が必要です。
- 共同住宅の料金は一住戸単位です。住棟単位の調査は別途見積を致します。
- 調査当日のキャンセルは、料金の100%のキャンセル料が発生します。
- 調査対象住宅が大阪府内に位置する場合の交通費は無料ですが、府外は大阪府建築士会事務局からの担当建築士2名分の交通費実費をいただきます。
- 上表以外の区分は別途見積りいたします。
- 大阪府建築士会会員及び(一社)大阪府宅地建物取引業協会会員、(公社)全日本不動産協会大阪府本部会員が申込者又は仲介業者の場合は、料金の5%を割引致します。
- ご不明な点につきましては「お問合せ先」にご相談下さい。
料金支払の方法
ご依頼者は、調査報告書交付・説明時に現金で料金のお支払をお願いします。
様式集
既存住宅状況調査報告書様式(記入例)
※調査建築士は(公社)日本建築士会連合会マイページよりダウンロード
オプション業務のメニュー
| メニュー | 概要 |
|---|---|
| 既存住宅かし保証 (個人売主型) |
・住宅の引き渡し後に発生した構造耐力上主要な部分の不具合や雨漏り、配管の漏水などに対して1,000万円までの修繕費を、最長5年間保証します。 ・引渡し後に雨漏りなどの建物の不具合が発生しても、保証があれば安心です。 ・既存住宅の売買時に行う既存住宅状況調査(インスペクション)結果をかし保証加入調査に代えますので、適合の場合の調査料は無料です。 ・かし保証の保証対象となる不具合が発生した場合は、大阪府建築士会会員の工事業者が修繕しますので安心です。 ・かし保険の免責金額は5万円ですが、大阪府建築士会が負担しますので加入者は無料です。 |
| 既存木造住宅耐震診断 |
・木造の既存住宅状況調査と併せて耐震診断を行い、住宅の安全性を確認します。 ・耐震性能が低い場合は、ご希望により耐震補強の方法や工事費用などを試算し、わかりやすくご説明します。 |
| 既存木造住宅の耐震基準適合証明書の発行 |
・上記の木造住宅耐震診断を行い、「耐震性能が確認された住宅」又は、「耐震補強工事を行った住宅」に、耐震基準適合証明書を発行します。 ・耐震基準適合証明書を取得することで、最大10年間200万円の住宅ローン減税等の税制特例の適用が可能となります。 |
| 給排水管路調査 |
・給排水管の漏水・排水状況などを調査します。 |
| 床下調査 + シロアリ調査 |
・木造住宅で問題の多い床下の基礎・土台等の状況やシロアリの有無などについて、詳細な調査を行います。 |
| リフォーム相談 |
・建築のプロである本会会員建築士が、リフォームのご相談にご対応します。 |
| フラット35適合証明審査・発行 |
・住宅金融支援機構と民間金融機関が提携して提供している長期固定金利住宅ローン「フラット35(中古タイプ)」を利用する際に必要な、「中古住宅フラット35の適合証明書の審査・発行」を行います。 |
| (行政向け)特定空家認定調査 |
・「特定空家等」の判断基準となる「保安上危険となる恐れのある状態」の判定資料として、木造住宅の基礎・柱・梁・小屋組み等の主要構造部材及び仕上材等の劣化事象及び 不具合事象等を調査し、その結果データをご報告します。 |
業務の料金表
既存住宅のかし保証(個人売主型)
1,000万円までの修繕費を最長5年間、大阪府建築士会が保証します。
- 住宅の引き渡し後に発生した構造耐力上主要な部分の不具合や雨漏り、配管の漏水などに対して1,000万円までの補修費を最長5年間、大阪府建築士会が保証します。
- 引渡し後に雨漏りなどの建物の不具合が発生しても、かし保証があれば安心です。
- 既存住宅の売買時に行う既存住宅状況調査(インスペクション)結果をかし保証加入調査に代えますので、適合の場合の調査料は無料です。
- かし保証の保証対象となる不具合は、大阪府建築士会会員工事業者が修繕しますので安心です。
- かし保険の免責金額は5万円ですが、大阪府建築士会が負担しますので加入者は無料です。
- 既存住宅かし保証に加入すれば、最大200万円の住宅ローン減税、登録免許税軽減の措置を受けることができます。
※かし保証とは、保険法人住宅保証機構㈱の保険(まもりすまい既存住宅保険【検査機関保証型】)に、大阪府建築士会が加入することで、雨漏りなど保証対象となる不具合(かし)を直すのに必要な修繕費用を保証します。
かし保証の保証範囲
引き渡し後に下記の対象部分に発生した不具合(かし)の修繕を保証します。
1. 構造耐力上主要な部分(例)
- 基礎、土台、柱、梁、小屋組、床版、外壁、屋根版等の構造部材のたわみ・ひび割れなどの不具合。
- 基礎の不具合による住宅の不同沈下
- 小屋組みの不具合による屋根の陥没など
2. 雨水の浸入を防止する部分(例)
- 屋根・外壁・内樋などからの室内への雨漏り
- 屋根や外壁の亀裂や剥がれなどによる雨漏り
- 窓などの開口部からの雨水の浸入など
(住宅の品質確保の促進等に関する法律施行令第5条第1項および第2項に規定する部分)
3.給排水管路保証オプション
対象住宅内またはその敷地内に設置された給水管、給湯管、排水管の水漏りなどの修繕を保証します。
かし保証料金
かし保証加入の対象となる住宅
- 個人が売主として住宅の売買契約が締結され、住宅の引き渡し前であること。
- かし保証加入基準に適合する住宅であること。(かし保証調査に合格する住宅)
- 既に人が居住したことがある住宅(既存住宅)
- 「木造住宅」又は、1住戸の延床面積が500㎡未満の「鉄筋コンクリート造」「鉄骨造」の住宅
- 新耐震基準を満たしていること。(引渡しまでに耐震改修を実施する場合は対象となります。)
- 「各階平面図」があること(間取図で可)
- 床下・屋根裏の点検口があり、脚立などを用いて頭を内部に入れて目視検査できること。
- 引渡し前に構造又は防水のリフォームを行う場合は、施行内容・範囲のわかる資料及び工程表が必要です。
かし保証の対象とならない不具合等
- 対象住宅の自然劣化(消耗、摩耗、カビ、腐朽、変質、変色等の類似の事例)
- シロアリ、ネズミ食い、対象住宅の性質による結露による被害(蟻害)
- 対象住宅に採用された工法に伴い、通常の利用で生じうる雨水の浸入・すきま・たわみ等その他の事象
- 洪水、地震、台風等の自然現象、火事、落雷等の偶然又は外来の事由による被害
- 土地の沈下、隆起、土地造成工事、土砂崩れ等による不具合
- かし保証加入調査合格日以降に、リフォーム・改修等の工事を行った部位に発生した不具合
- 対象住宅の引渡し後の増築、リニューアル工事等により、改変された部分。
- 同一の部位で発生した不具合に対する保証は1回限りとなります。保証金が支払われた部位で不具合が再発した場合、本保証の利用はできません(その部位を除く保証は継続します)
- かし保証を適用する修繕工事は、保証期間の始期における設計、仕様、材質等を上回るグレードの工事を含みません
かし保証加入調査
- 既存住宅状況調査の結果をかし保証加入のための調査に代えることが法律で認められており、既存住宅状況調査で保険加入基準に適合している場合は合格とし、保険法人の書類審査を行います。
- 不適合の場合は、その原因となった不具合個所の修繕を申込者の経費負担で行っていただき、修繕工事完了時に再調査を行います。ただし、修繕工事は引渡し前に行う必要があります。
- 修繕を行う必要がある場合に、申込者のご希望により、大阪府建築士会会員の工事業者をご紹介いたします。
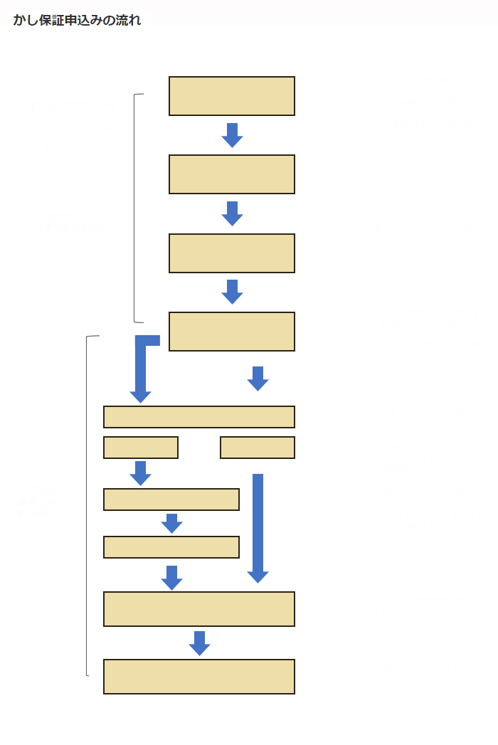
かし保証申込みの流れ
【所要期間の目安】
所要期間は、追加業務等の
内容により前後します。
1週間程度
(速やかに対応します。)
10日間程度
(修繕工事が
不要の場合)
申し込み
申し込み完了通知
調査担当建築士からご連絡
業務契約
現地調査実施
かし保証加入調査結果の説明
不適合
適合
不具合個所の修繕工事
再調査
保険法人の書類審査
保証契約
既存住宅状況調査とセットでお申し込みください。
既存住宅状況調査結果をかし保証加入のための調査に代えます。なお、申込みから調査実施まで時間がかかることがありますので日程に余裕をもってお申し込み下さい。
受付メールを送付します。
調査担当建築士と、申込み内容の確認、図面等の調査資料、調査日時等についてお打合わせ下さい。
正副2名の調査担当建築士を派遣しますので、申込者又は代理人の調査立会いをお願いします。
調査実施前に、本会指定様式による業務契約を行います。
既存住宅状況調査当日に、かし保証加入条件に適合するか否かを説明します。
適合:現地調査の結果、かし保証加入条件に
適合する場合は合格とし、
保険法人の書類審査を行います。
不適合:不適合の場合は、不具合個所の修繕
を行っていただきます。
完了時に再調査を行い、適合すれば
保険法人の書類審査を行います。
保険法人住宅保証機構㈱の書類検査終了後、保証契約を致します。
保証の開始日が引渡し日となります。
不具合発生時の注意点
※本会が保証対象となる不具合の修繕工事を行います。
- かし保証対象となる不具合が発生し、かし保証を利用される場合は、必ず大阪府建築士会事務局にご連絡下さい。なお、ご連絡を頂かないで修繕工事を行われた場合は、保証の対象とならない事がありますのでご注意下さい。
- 本会指定の会員工事業者が、現地で不具合の状況を確認し、保証の対象となると判断した場合は被害範囲の特定を行い、本会指定の会員工事業者が修繕工事を行います。
なお、本会指定の会員工事業者以外が修繕を行われた場合は、保証の対象とならない場合がありますのでご注意下さい。
※上記のほかにも保険金をお支払いできない場合がありますので、詳しくは、保険契約締結時に大阪府建築士会より交付する「保証書」及び「既存住宅個人間売買瑕疵保証責任保険 契約内容のご案内」をご覧ください。
不具合発生から修繕工事までのフロー
不具合発生の連絡
現地確認
保証対象の判定
修繕内容の検討
見積書の作成
修繕内容の通知
改善工事の実施
所有者の確認
保証対象となる不具合が発生し、保証を利用される場合は、必ず大阪府建築士会事務局にご連絡下さい。
本会の担当建築士が、現地で不具合の状況を確認します。
保険法人に不具合の状況を報告し、保険対象の判定を受けた後、保証対象となるかお知らせします。
大阪府建築士会会員の工事業者が、修繕方法と修繕範囲の検討を行い、修繕工事の見積をします。
修繕内容を決定し、ご通知します。
大阪府建築士会会員の工事業者が、修繕工事を実施します。
耐震基準適合証明書の発行
耐震基準適合証明書を取得すると、
築20年超の木造住宅でも住宅ローン減税等の対象となります。
耐震診断を行って、耐震性が低いと判定された既存住宅においても、耐震補強工事を行い耐震性を向上させることにより、耐震基準適合証明書の取得が可能です。
ただし、原則として減税措置の適用は、住宅の取得(引渡し)前に耐震基準適合証明書を取得する必要がありますのでご注意ください。
建築士が耐震基準適合証明書を発行
租税特別措置法施行令等の一部改正が平成17年4月1日に施行され、耐震基準に適合する築20年超の非耐火建築物及び築25 年超の耐火建築物の既存住宅においても、ローン減税等の税制軽減措置の適用を受けられることとなり、建築士に耐震基準適合証明書を発行することが認められています。
取得のメリット
①住宅ローン減税
住宅ローン減税の対象となります。:最大10年間で200万円の減税
⇒入居の翌年の確定申告時に税務署に申請が必要です。
②既存住宅購入時の登録免許税の減税
建物所有権移転:2.0%→0.3% 抵当権設定:0.4%→0.1%
⇒所有権移転登記前に、市区町村窓口で住宅家屋証明書の取得が必要です。
③既存住宅購入時の不動産取得税の減税
土地45,000円以上軽減 建物:築年数により変動します。
昭和57年1月1日以降の建築であれば、耐震基準適合証明書は不要です。
④固定資産税の減税
家屋の固定資産税が1年間1/2になります。
昭和57年1月1日以前に立てられた住宅で、耐震改修工事を行った場合のみ適用されます。
⑤地震保険の保険料が10%割引に
地震保険の他の割引制度との併用はできません。
必要書類
①建物の登記簿謄本
②建築確認済書又は検査済書
③住宅の設計図面
※上記書類が無い場合はご相談下さい。
耐震基準適合証明書発行の流れ
耐震診断のお申込み
耐震診断の実施
耐震補強工事が不要な場合
耐震補強工事が必要な場合
耐震補強設計・工事
(引渡し前のため売主の了承が必要)
耐震基準適合証明書の発行
取得時期のご注意
減税措置の適用は、原則として住宅の取得(引渡し)前に耐震基準適合証明書を取得する必要があり、耐震基準適合証明書は売主に対して発行されるもので、既存住宅を取得した後に耐震基準適合証明書を取得しても住宅ローン減税には使えません。
ただし、耐震補強工事を行う工事業者が確定していないなどの理由により、事前に必要な手続きを行うことで、引き渡し後に耐震基準適合証明書を取得しても適用となる場合があります。
詳しくは国土交通省ホームページ「中古住宅取得後に耐震改修工事を行う場合について」をご覧ください。
適合証明発行
民間金融機関と住宅金融支援機構が提携して提供する、全期間固定金利住宅ローンの中古住宅【フラット35】の適合審査及び、適合証明書発行を行います。
適合審査に合格すると、融資のご契約に必要となる適合証明書が交付されます。
適合証明書の有効期間
| 一戸建て等の住宅の場合 | 現地調査日から6ヶ月間 |
|---|---|
| マンションの場合 | 現地調査日から5年間(竣工から5年以内の場合) |
| 現地調査日から3年間(竣工から5年超の場合) |
※一戸建て等の住宅とは、一戸建て、連続建て、重ね建てまたは地上階数2以下の共同建ての住宅をいいます。
※マンションとは、地上階数3以上の共同建ての住宅をいいます。
【フラット35】の審査項目
①書類審査と②現地調査を行います。
※申し込まれる前に、住宅金融支援機構のページをよくお読みいただき、【フラット35】の融資対象となる住宅か否かをご確認ください。

① 書類審査【建築確認済証、建物の登記事項証明書、管理規約、長期修繕計画、間取り図】
※以下のいずれかに該当しない場合、耐震基準適合証明書が発行されていることが必要です。
- ・建築確認日が昭和56年6月1日以降(建築確認済証などで確認)
- ・新築年月日(表示登記における新築時期)が昭和58年3月31日以降(建物の登記事項証明 書で確認)
※建築時期にかかわらず検査済証がある事が望ましいですが、機構の耐震評価基準等による判定を行う事も可能です。その場合は、別途設計図書等の提出が必要となりますので、事前にご相談ください。
② 現地審査
一戸建ての場合は基礎高さが40cm以上あること、小屋裏換気、床下換気、防腐防蟻処置、浴室及び脱衣室の状況などを確認します。
マンションの場合は外壁、柱、基礎等の配置、劣化状況、間取りなどを確認します。
【フラット35】の融資対象外となる住宅
- ① 建築後2年以内の建物で、過去に人が居住したことがない住宅 ※1
- ② 建築確認日が昭和56年5月31日以前である住宅 ※2
- ③ 敷地が一般の道路に2メート以上接していない住宅
- ④ 炊事室(台所)、トイレ、浴室(浴槽設置)のいずれかがない住宅
- ⑤ 床面積の半分以上を住宅以外の用途に使用する住宅
- ⑥ 一戸建てにおいて床面積(駐車場スペースを除く)が70m2未満の住宅
- ⑦ マンションにおいて対象住戸の床面積が30m2未満の住宅
※1 建築後2年以内の建物でも、人が居住したことがある住宅は対象となります。
また、人が居住したことがない住宅でも、建築後2年を超えている住宅は対象となります。
※2 耐震基準適合証明書のある住宅は融資対象となります。
審査の注意事項
- ・1戸建ての審査の際、床下および屋根裏の内部が点検口等から確認出来る事が必要です。
点検口等の設備がない建物については審査を行えない可能性がありますので、点検口の有無をご確認ください。 - ・【フラット35S】は、(金利Bプラン)のみ審査可能です。
- ・審査に必要な書類等が揃わない場合、現地の再調査が必要になることがあります。
その際は別途費用が発生します。 - ・審査の結果、適合証明書の発行ができない場合があります。
適合証明審査料金(税別)
| 区分 | 規模 | 料金 | |
|---|---|---|---|
| 一戸建(2階以下の共同住宅も含む) | フラット35 | 150㎡未満 | ¥80,000 |
| 150~300㎡未満 | ¥90,000 | ||
| フラット35S | 150㎡未満 | ¥90,000 | |
| 150~300㎡未満 | ¥100,000 | ||
| 共同住宅 | フラット35 | 100㎡未満 | ¥80,000 |
| 100~150㎡未満 | ¥90,000 | ||
| フラット35S | 100㎡未満 | ¥90,000 | |
| 100~150㎡未満 | ¥100,000 |
※既存住宅状況調査と同時に取り扱う場合は半額
※【フラット35】検査ガイド https://www.flat35.com/files/100479637.pdf
お問合せ先
- 公益社団法人大阪府建築士会
-
〒540-0012 大阪市中央区谷町3-1-17 高田屋大手前ビル5階
TEL 06-6947-1961 FAX 06-6943-7103
URL http://www.aba-osakafu.or.jp/
E-mail info@aba-osakafu.or.jp